
学校属性湖南师范大学

学校简介南师范大学
湖南师范大学,位于湖南省长沙市,入选首批国家“211工程”重点建设大学、首批国家“双一流”世界一流学科建设高校、教育部与湖南省重点共建的部省共建“双一流”建设高校,入选中西部高校基础能力建设工程、国家建设高水平大学公派研究生项目等。
信息科学与工程学院在人工智能、大数据、网络空间安全等方面具有很强的实力。目前有“智能计算与语言信息处理”湖南省重点实验室,“物联网技术与应用”校级重点实验室。拥有计算机专业实验室、信息技术实验室(物联网工程专业实验室、通信工程专业实验室)、计算机基础实验室、创新实验室以及信息化管理系统,组成了完整的实验实训体系。在此基础上,学院通过理论与实践相结合的教学模式,培养适应信息化时代的高素质人才。(引用自湖南师范大学官网:http://www.hunnu.edu.cn/)
湖南师范大学2022年招生专业目录

湖南师范大学2021年复试及拟录取名单分析

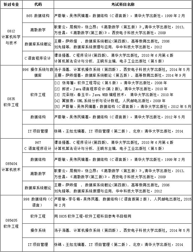
2022年参考书目湖南师范大学

考研实用工具推荐
1、2023考研院校专业匹配查询系统
2、近4年全国各在招院校专业复试分数线查询
3、历年调剂信息查询
4、历年各院校专业目录查询
5、历年各院校报录比查询
6、历年各院校参考书目录查询
免责声明:本站所提供的内容均来源于网友提供或网络搜集,由本站编辑整理,仅供个人研究、交流学习使用,不涉及商业盈利目的。如涉及版权问题,请联系本站管理员予以更改或删除。





